2023-12-14
宝可梦卡牌大师赛·上海即将开启

“2023宝可梦卡牌大师赛·上海“即将于12月16日(本周六)正式打响,请所有参赛训练家做好最后的准备。

除了紧张刺激的比赛之外,我们还为大家准备了丰富的宝可梦卡牌场外活动及宝可梦嘉年华。和家人、朋友一起,共同体验宝可梦的魅力吧!

目录

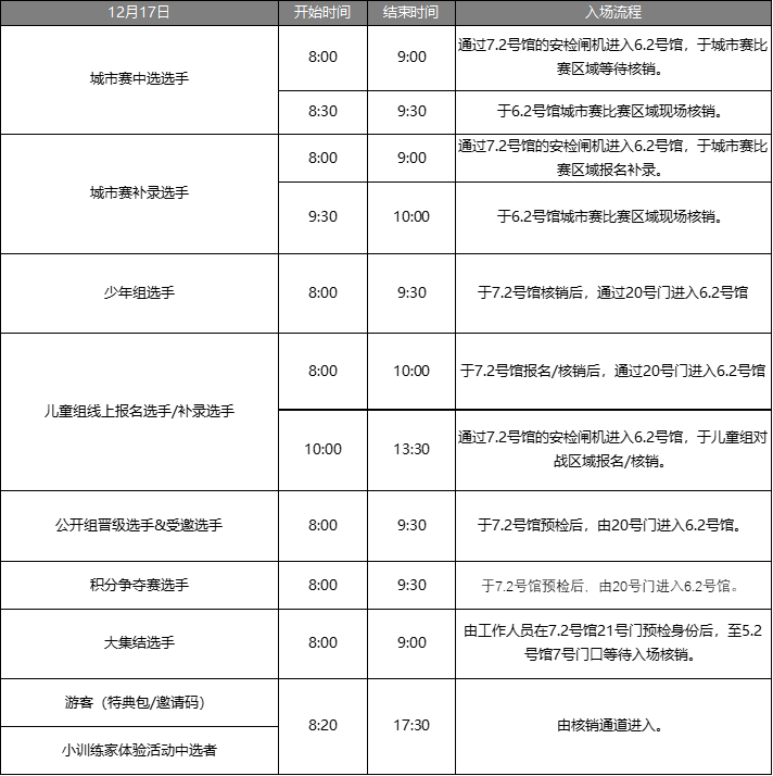
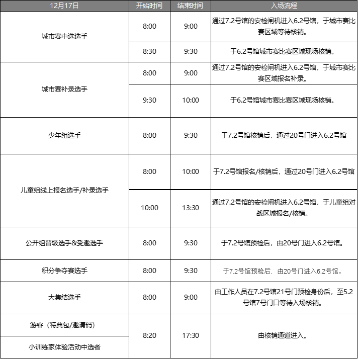
“大师赛·上海”入场流程

“大师赛·上海”的入场与核销将按照下表进行:

※入场请携带有效身份证件。

※12月16日最终入场时间为17:30;

12月17日最终入场时间为20:00。

※活动当日天气寒冷,建议训练家们做好防寒对策,准备暖宝宝等防寒用具,合理增减衣物。

※请勿身着奇装异服。

※首次入场后可凭身份证件重复出入。(未满14周岁的训练家必须与监护人一同出入)

※购买特典包的训练家请在核销时出示B站购票核销码,领取特典包。

“大师赛·上海”活动页面

本次大师赛,我们首次于场外活动、贩售、积分兑换等处采用小程序进行。请于入场后按以下方法进入活动主页:

扫描场内的“签到二维码”,点击按键领取场外活动码即可转入活动页面。

活动页面中内容如下:

① 可确认目前可用于积分兑换的现场点数

② 可确认目前拥有的礼盒购买资格

③ 可确认16日/17日已获得现场点数

④ 可确认各场外活动内容

⑤ 可确认当日可购买的纪念礼盒

⑥ 点击即可显示您的场外活动码

⑦ 点击可进入积分兑换页面

⑧ 点击可进入纪念礼盒购买页面

场外活动

可以在活动页面里寻找感兴趣的场外活动。

活动规则:可以确认该活动的玩法。 活动记录:可以确认该活动的参与记录。 已参加次数:部分活动可确认

点数:在该场外活动中已获得的点数/可获得的点数上限。 若想参加场外活动,可前往相应活动区域,将场外活动码出示给工作人员。

积分兑换

在场外活动中获得的现场点数可用于兑换奖品。 点击活动主页的“兑换奖品”,可进入积分兑换页面。

再次确认订单信息无误后,可以点击“确认下单”,完成下单流程。

若下单同时库存不足,会弹出以下窗口,届时可选择直接下单或取消后修改订单。

下单成功后将会获得取件号,详情可通过兑换页面的“活动订单”确认。

若订单状态为“打包中”,表示该订单尚未准备完成。

若订单状态为“待取货”,表示该订单已准备完毕,可凭生成的取货二维码至积分兑换窗口领取。

若订单状态为“已完成”,表示该订单已被领取。

积分兑换须知:

1.下单后无法修改订单。

2.每日最终下单时间为19:00:00。

3.16日活动时间结束时仍未被领取的订单在17日仍可领取;

17日活动结束时仍未被领取的订单将被取消。(仍需入场资格且来场)

4.奖品离柜后不支持退换。

5.预热活动“宝可梦卡牌探索之旅”亦可获得现场点数。其中16日17:30之前核销,点数会视作16日获得;16日17:30之后核销,点数会视作17日获得。(核销至点数到达账号约有2小时延迟)

纪念礼盒购买

当日来场者在每日首次登录活动主页时,会获得1次“一周年纪念专属礼盒”与“玛俐的决心专属礼盒”购买资格。(1次购买资格仅可购买一次礼盒,每次购买最多可购买每种礼盒各1份)

点击画面上的“纪念礼盒购买”,即可进入礼盒选购界面。

进入选购界面后,您可以点击“+”号添加心仪的商品。添加完成后,下方会显示商品总价。点击“立即下单”进入确认页面。

再次确认购买信息无误后,可点击“确认下单”,完成预下单。

完成预下单后,可凭核销码至5.2号馆贩售区的礼盒购买区现场核销资格购买礼盒。若您发现下单信息有误,可取消订单重新下单。

因产品特殊性,礼盒类产品一经售出,非质量问题不予退换,请您谅解。

现场仅核销小程序内实时核销码。请勿以截图、打印等形式提供核销码。

礼盒购买资格获取须知

每人每日限获取1次礼盒购买资格。

每日未核销的购买资格,将在当日活动结束后失效,请注意购买时效,及时前往核销站付款核销。

当日礼盒商品部分售罄后,您仍可以使用购买资格购买未售罄的商品。当日礼盒商品全部售罄后,将无法使用购买资格进行预下单,请您谅解。

“大师赛·上海”王者争夺赛报名开始

报名方法:12月14日20:00:00至12月15日23:59:59,训练家可通过“宝可梦卡牌会员”小程序“活动”-“按类型找”-“王者争夺赛”(需定位至上海市)找到本次活动并进行报名。12月16日起,训练家可自行查看抽选结果。

活动时间:

12月16日、17日 第一场:

现场补录报名:10:00~11:30

线上报名核销:11: 00~11:40

现场补录:11:40~12:00

比赛:12:00~16:00

12月16日、17日 第二场:

现场补录报名:11:30~14:00

线上报名核销:13:30~14:10

现场补录:14:10~14:30

比赛:14:30~18:30

最新资讯