2023-10-31
将心爱的礼盒带回家! “太阳&月亮 礼盒争夺赛”火爆继续

训练家们久等了!现公布“太阳&月亮 礼盒争夺赛”比赛信息,本次比赛信息包含11月4日~11月5日的场次安排。

“太阳&月亮 礼盒争夺赛”分为个人赛和团队赛,请训练家根据自身情况自由选择参加。

目录

“太阳&月亮 礼盒争夺赛”个人赛

“太阳&月亮 礼盒争夺赛”个人赛为1V1的单人对战比赛。

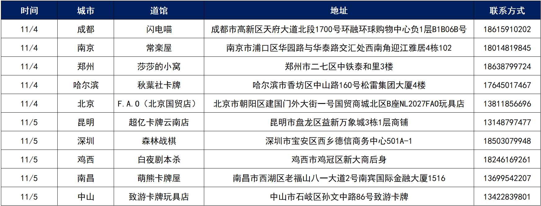
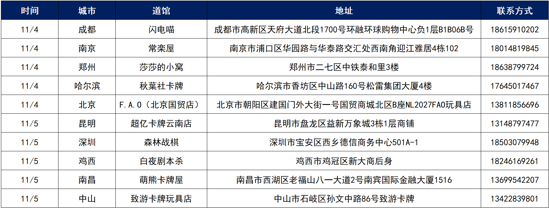
活动地点&时间

11月4日~11月5日的比赛安排如下:(后续比赛时间及地点将另行通知)

报名方式&时间:

11月4日~11月5日期间的活动,从2023年11月2日10点起陆续开启报名,训练家可通过宝可梦卡牌会员小程序进行报名,先到先得,现场可补录。(各道馆具体报名开始时间请通过小程序查询,建议致电咨询道馆后前往)

个人赛详情&奖励

・每场个人赛需至少48位训练家,至多64位训练家方可进行。

・个人赛采用瑞士轮一局一胜制。

・比赛以【太阳&月亮】限定赛制*进行。

・我们为每场个人赛准备了“莉莉艾的声援专属礼盒”、“伊布GX套装礼盒”(随机)、“阿尔宙斯&帝牙卢卡&帕路奇亚GX卡组构筑进阶礼盒”及“太阳&月亮”系列主题对战卡垫(随机)作为比赛奖励。

・每场个人赛中,取得第一名的训练家可获得1盒“莉莉艾的声援专属礼盒”。

・取得第二名的训练家将随机获得1盒“伊布GX套装礼盒”(随机)或是1盒“阿尔宙斯&帝牙卢卡&帕路奇亚GX卡组构筑进阶礼盒”。

・取得第三名至第六名的训练家均可获得1张“太阳&月亮”系列主题对战卡垫(随机)。

幸运抽奖

・每场个人赛结束后,我们将对完成比赛的所有训练家进行幸运抽奖并抽出5位幸运训练家。其中1位可获得1盒“莉莉艾的声援专属礼盒”,另外4位可获得1张“太阳&月亮”系列主题对战卡垫(随机)。

“太阳&月亮 礼盒争夺赛”团队赛

“太阳&月亮 礼盒争夺赛”团队赛会以3v3形式进行。

活动地点&时间:

报名方式&时间:

11月4日~11月5日期间的活动,从2023年11月2日10点起陆续开启报名,训练家可通过宝可梦卡牌会员小程序进行报名,先到先得,现场可补录。(各道馆具体报名开始时间请通过小程序查询,建议致电咨询道馆后前往)每支队伍需由3名队员组成,组队方式如下:

·自行提前寻找队友一同报名,获得资格后参与

·在现场与其他获得资格的训练家组队

·在现场由道馆运营随机分配队伍

※本活动的团队赛无需使用官方小程序的“战队功能”。

※实际规则根据活动地点与实际参与人数可能有所调整,请以实际参加道馆的规则为准。

团队赛详情&奖励:

・每场团队赛需至少18支战队,至多24支战队方可进行。

・团队赛以3v3形式进行,采用瑞士轮一局一胜制。每轮对局中战队内2人或以上获得胜利则视作战队胜利。

・比赛以【太阳&月亮】限定赛制*进行。本活动团队赛中,参赛者需各自使用自己的卡组进行比赛。

・我们为每场团队赛准备了3盒“伊布GX套装礼盒”(随机),3盒“阿尔宙斯&帝牙卢卡&帕路奇亚GX卡组构筑进阶礼盒”,6张“太阳&月亮”系列主题对战卡垫(随机)作为比赛奖励。

・每场团队赛中,取得第一名的战队可以选择获得3盒“伊布GX套装礼盒”(随机)或是3盒“阿尔宙斯&帝牙卢卡&帕路奇亚GX卡组构筑进阶礼盒”。

・取得第二名的战队可以获得剩余的3盒礼盒。

・取得第三名及第四名的战队均可获得3张“太阳&月亮”系列主题对战卡垫(随机)。

幸运抽奖

・每场团队赛结束后,我们将对完成比赛的所有队伍由战队代表进行幸运抽奖并抽出一支幸运战队。幸运战队中的每人均可获得1盒“莉莉艾的声援专属礼盒”。

关于【太阳&月亮】限定赛制

【太阳&月亮】限定赛制是以【太阳&月亮】系列的卡牌作为可使用卡牌范围的赛制。

可在【太阳&月亮】限定赛制中使用的卡牌

卡牌左下角的赛制标记为A、B、C的卡牌。(自2023年5月19日起)

收录于“剑&盾”系列的可使用卡牌

以下在“剑&盾”系列收录的卡牌,也可以加入卡组中使用。若将“剑&盾”系列所收录的以下卡牌加入卡组的话,卡牌上的描述按“太阳&月亮”的描述为准。

・神奇糖果

・能量回收

・能量转移

・伤药

・粉碎之锤

・超级球

・朋友手册

・宝可装置3.0

・宝可梦捕捉器

・精灵球

・宝可梦中心的姐姐

・基本【草】【火】【水】【雷】【超】【斗】【恶】【钢】【妖】能量

・宝可梦交替

*赛制相关信息请参考:https://www.pokemon.cn/tcg/rules/regulation/

※根据举办场地不同,活动内容可能会根据实际情况有所变更。更多详情请关注宝可梦卡牌的官方信息。

最新资讯