2023-02-20
【交相辉映挑战赛】第二周报名即将开始

宝可梦集换式卡牌游戏简体中文版【交相辉映挑战赛】第二周比赛即将拉开帷幕!

亲爱的训练家们,一起向着成为宝可梦大师的道路前进吧!

目录

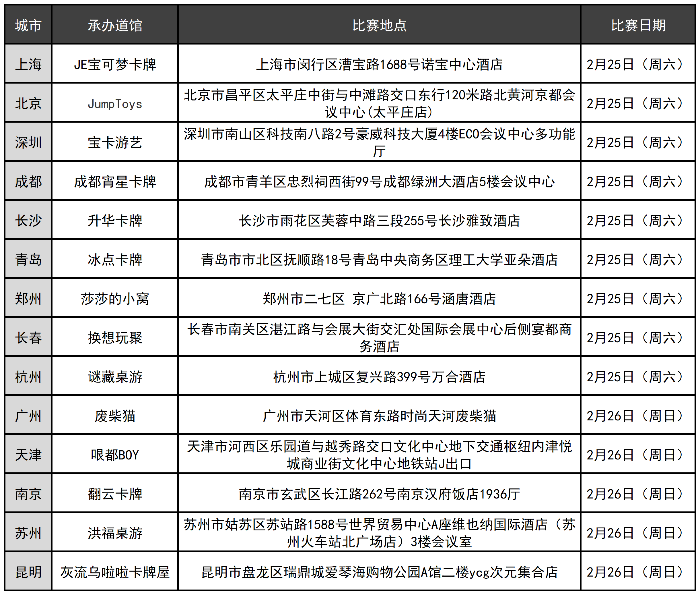
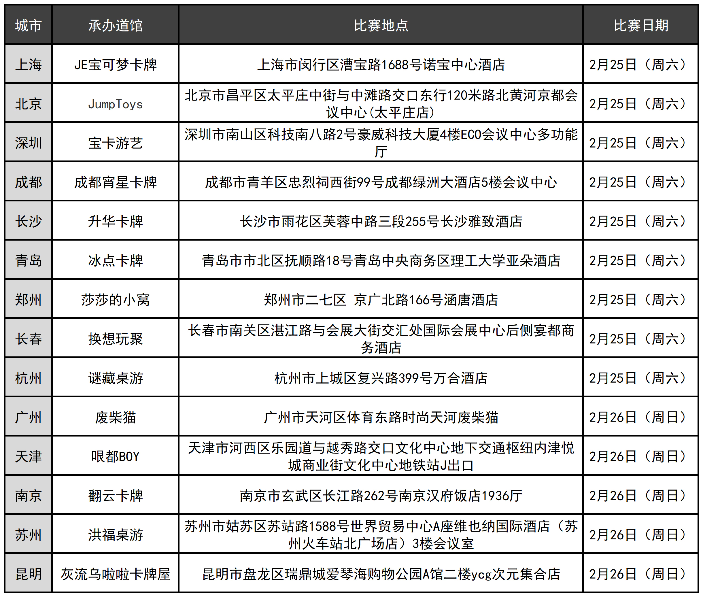
比赛日期与地点

【交相辉映挑战赛】第二周比赛日期为2月25日(周六)和26日(周日)。现公布第二周的比赛地点:

报名须知

l 本次比赛采取线上报名形式。报名开始后,训练家可通过微信小程序“宝可梦卡牌会员”进行线上报名。报名入选采取先到先得的机制,额满即止。

进入小程序后点击活动→选择城市→选择活动分类【一决胜负-挑战赛】→找到本次比赛并报名

l 本次比赛需在小程序内提交参赛卡组。报名成功后,训练家可在“宝可梦卡牌会员”→“我的卡组”中准备好参赛用卡组进行提交。

l 不满18周岁的训练家参赛需获得监护人的书面同意;不满14周岁的训练家参赛需获得监护人的书面同意及监护人的全程参赛陪同。详情请见比赛报名页面。

l 第二周比赛报名将于2月21日(周二)晚上20:00开启。

比赛规则

l 本次比赛使用标准60张卡组的卡组构筑规则。只可使用宝可梦集换式卡牌游戏简体中文版,不得使用非官方发售的宝可梦卡牌、有记号的卡牌以及非简体中文版的卡牌。

l 本次比赛不计入积分,参赛者可获得【交相辉映挑战赛】特别奖励,详情请见比赛报名页面。

最新资讯