2025-11-17
宝可梦卡牌城市赛2025年第五赛季即将开启

宝可梦集换式卡牌游戏城市赛2025年第五赛季(以下简称:2025第五赛季)即将于11月22日起在全国范围内全面开展。

城市赛同超级赛、大师赛一样,是宝可梦集换式卡牌游戏官方积分赛事。参与城市赛将有机会获取官方赛事积分,以及城市赛专属特典卡。

2025第五赛季将分为标准赛制(个人赛)及标准赛制(团队赛),在全国范围内同步开展。

目录

比赛组别

城市赛仅设公开组:参赛选手须在比赛日起年满8周岁及以上。

比赛时间及场次

2025第五赛季时间为2025年11月22日—2026年1月18日。

现公布11月22日—23日的城市赛举办场次。

参赛费用

免费

报名方法

1.线上提前报名(随机抽选)

1) 训练家可通过微信小程序“宝可梦卡牌会员”进行线上报名。进入小程序后点击活动→选择对应举办城市→选择活动分类“目标是冠军”→“城市赛”→找到比赛并报名。若报名团队赛,需先在“我的”→“我的战队”中完成战队组建,再由战队队长进行报名。

2) 报名时间

团队赛报名期间:11月17日(周一)18:00—11月18日(周二)23:59,抽选结果将于11月19日(周三)通过小程序通知。

个人赛报名期间:11月18日(周二)18:00—11月19日(周三)23:59,抽选结果将于11月20日(周四)通过小程序通知。

2. 现场补录

城市赛举办当日将开放现场补录名额。实际补录方法以活动举办店铺及现场工作人员的指示为准。

※城市赛个人赛最低参与人数为64人,最高参与人数为400人。实际参与人数不足64人的场次将被取消。

※城市赛团队赛最低参与队伍为22队,最高参与队伍为50队。实际参与队伍数不足22队的场次将被取消。

※取得参赛资格的训练家若缺席比赛,将可能影响今后的宝可梦卡牌官方活动的参加资格。

实名认证及身份信息检查

为保证秩序,报名及参与本活动需注册成为“宝可梦卡牌会员”小程序会员,并完成小程序账号的实名认证。训练家须如实填写姓名、有效身份证件号码等所需相关信息。

活动当天请训练家携带与报名信息一致的有效身份证件入场,现场可能进行个人身份信息检查。若来场者与所填个人身份信息不一致,无法确认为本人,或不符合参与条件,将无法参与本次活动。

可用于身份信息检查的有效身份证件包括:

中华人民共和国居民身份证(包括电子身份证)

护照

外国人永久居留身份证

港澳居民来往内地通行证

台湾居民来往大陆通行证

※未满16周岁且尚未申请领取居民身份证的训练家,可使用居民户口簿。

※非中华人民共和国居民身份证用户首次进行实名认证时,需提交相关凭证并通过人工审核,方可完成认证。人工审核预计需要10个工作日,请训练家们留意,以免影响部分赛事活动的参与。 更多信息可参考:2025-06-20有关宝可梦卡牌会员小程序实名认证方式变更的说明

※每名训练家仅可持有一个本人实名账号,如使用多个本人身份信息账号或使用虚假或他人身份信息报名或参赛,将有可能无法参与本次甚至今后的宝可梦卡牌官方赛事。

参赛注意事项

关于提交卡组

比赛需在小程序内提交参赛卡组。获得参赛资格后,训练家可在“宝可梦卡牌会员”→“我的卡组”中准备好参赛用卡组进行提交。请训练家确保线上提交卡组与实际卡组一致,如实际使用卡组与提交卡组不一致,将会受到判罚,并将有可能无法参与本次赛事。

若为个人赛,训练家每人需提交1套卡组。

若为团队赛,各战队的卡组需以战队为单位提交与使用。根据每支战队的总人数,需提交的卡组数量如下:

●3人参赛需提交4套卡组。

●4~6人参赛需提交与人数相同数量的卡组。

若有成员无法参加赛事,请在队长核销后进行缺席申请,并删去相应数量的卡组至满足条件。

战队提交的各套卡组之间,必须有10张或以上的卡牌未被其他卡组采用。

如3人组成的战队提交了U、V、W、X 4套卡组,

UV、UW、UX、VW、VX、WX之间,均需要有10张或以上卡牌未被另一套卡组采用。

OK例1:卡组V提交后,卡组V中的“超级球””进化熏香”“神奇糖果”未被卡组U采用,卡组V中的 “超级球””进化熏香”“神奇糖果”总数为12张(超过10张)。并且,卡组U中未被卡组V中采用的卡牌总数大于等于10张,则符合团队赛卡组要求。

OK例2:卡组V提交后,卡组V中的“基本草能量”未被卡组U采用,卡组V中的“基本草能量”总数为10张(等于10张)。并且,卡组U中未被卡组V中采用的卡牌总数大于等于10张,则符合团队赛卡组要求。

NG例1:卡组V提交后,卡组V中的“超级球””进化熏香”“神奇糖果”未被卡组U采用,但卡组V中的 “超级球””进化熏香”“神奇糖果”总数为8张(不满10张),则不符合团队赛卡组要求。

NG例2:卡组V提交后,卡组V中的“基本草能量”未被卡组U采用,且卡组V中的“基本草能量”总数为10张(等于10张)。但是,卡组U中并无卡组V中未采用的卡牌,则不符合团队赛卡组要求。

※即便卡牌的卡面或者稀有度不同,只要卡牌名、宝可梦的属性、特性、招式相同,该卡牌即视作重复卡牌。

※提交的每套卡组在每轮对局中仅可使用一次。

※当有成员提交卡组后,新提交的卡组会与已提交的卡组进行对比。若新提交的卡组中未被已提交卡组采用的卡牌不足10张,提交成员的界面会显示“添加失败”,并提示与对比卡组的非重复卡牌,届时请战队成员内部协商,自行对已提交或新提交的卡组进行调整来满足团队赛参赛卡组要求。

※当有成员提交卡组后,系统会将已提交的卡组与新提交的卡组进行对比,若已提交的卡组中未被新提交卡组采用的卡牌不足10张,提交成员的界面会显示“添加失败”,并提示已提交卡组中的非重复卡牌,届时请战队成员内部协商,自行对已提交或新提交的卡组进行调整来满足团队赛参赛卡组要求。

关于核销

若参加个人赛,所有事前获得参赛资格的训练家需在规定时间内于活动现场进行核销方可参赛。

若参加团队赛,所有事前获得参赛资格的战队,需由队长在规定签到时间内完成队长及至少2名队员的核销,方可参赛。队长核销后可开启队员核销。

若第一轮对战对手匹配开始时核销人数少于3人,则该战队失去比赛资格。

关于缺席

若参加团队赛,如活动当日战队中有队员无法出席,核销开始后至第一轮对战对手匹配完毕前,可以进行战队成员的缺席申请。

未进行缺席申请的战队成员需在瑞士轮阶段结束前、店铺结束队员核销前完成核销,否则该战队将失去比赛资格。

若队长缺席,战队将无法参赛。

缺席申请:

1.勾选缺席玩家。

2.勾选缺席玩家后,若需调整卡组数量,则需勾选要删除的卡组。

3.勾选要移除的卡组并确认后,会出现确认弹窗,请在仔细阅读并知晓内容后点击“确定”。

城市赛注意事项

● 为保证比赛的顺利进行,请遵循店铺或活动现场运营人员及裁判的指示。如果您无法遵循指示,将有可能无法继续参赛或被取消参赛资格。
● 如果发现训练家有作弊行为,冒用他人名义,或使用虚假身份信息注册、使用多个帐户的情况,不论是否故意,该训练家将有可能无法继续参赛或被取消资格,今后也将有可能无法参与宝可梦卡牌游戏线下活动。

比赛形式

城市赛各场比赛将分为2个环节:

1)预赛

2)正赛

个人赛

个人赛 预赛

形式

瑞士轮

每轮对局为一局一胜制

※对局中,除了记录先后攻情况和汇报成绩以外,不得使用任何智能电子设备。

轮数

轮数将根据实际参与人数进行调整,详见下文“预赛轮数与正赛晋级数”。

对局时间

25分钟

卡组/卡牌变更

每轮对局之间,不可进行卡组或卡牌的变更。

预赛、正赛之间,不可进行卡组或卡牌的变更。

关于时间结束时的胜负

1. 如果在对局时间结束时尚未决出胜负,则按下述不同情况继续游戏:

1.1 如果此时处于先攻方的回合,则继续游戏,且在当前回合结束后,给后攻方追加一个回合,之后不再追加任何回合。

1.2 如果此时处于后攻方的回合,则继续游戏,直至当前回合结束,之后不追加任何回合。

※宝可梦检查不包括在内。

2. 如果在规定时间结束时仍尚未决出胜负,则双方均为对局败北。

关于得分

每次对局胜利得3分,每次对局败北得0分。

关于晋级正赛的条件

根据预赛的实际参加人数及最终排名,前8名或前16名可进入正赛。详见下文“预赛轮数与正赛晋级数”。

如果出现平分,排名将根据独立计算确定。

关于弃赛

不会因败北次数而发生自动弃赛。

每轮对局中,迟到5分钟以上且未及时联系裁判申请继续参赛的场合,会视为弃赛。

个人赛 正赛

形式

单败淘汰制

每轮对局为一局一胜制

※对局中,除了记录先后攻情况和汇报成绩以外,不得使用任何智能电子设备。

对局时间

35分钟

卡组/卡牌变更

每轮对局之间,不可进行卡组或卡牌的变更。

预赛、正赛之间,不可进行卡组或卡牌的变更。

关于时间结束时的胜负

1. 如果在对局时间结束时尚未决出胜负,则按下述不同情况继续游戏:

1.1 如果此时处于先攻方的回合,则继续游戏,且在当前回合结束后,给后攻方追加一个回合,之后不再追加任何回合。

1.2 如果此时处于后攻方的回合,则继续游戏,直至当前回合结束,之后不追加任何回合。

※宝可梦检查不包括在内。

2. 如果在规定时间结束时仍尚未决出胜负,则根据下述不同情况判定胜负或继续游戏:

2.1 如果此时有一方(或双方)的离胜利所需奖赏卡张数小于等于2

2.1.1 双方离胜利所需奖赏卡张数不同,则离胜利所需奖赏卡张数较少的一方胜利。

2.1.2 双方离胜利所需奖赏卡张数相同,则继续进行游戏,直到有一方达成游戏胜利条件,或是有一方离胜利所需奖赏卡张数少于另一方,该方胜利。

2.1.3 如果双方在继续游戏后同时达成游戏胜利条件导致平局,则追加进行1场只设置1张奖赏卡的抢分赛。

2.2 如果此时双方的离胜利所需奖赏卡张数均大于等于3

2.2.1 继续进行游戏,直到有一方达成游戏胜利条件,或是有一方离胜利所需奖赏卡张数率先减少到小于等于2,该方胜利。

2.2.2 如果双方在继续游戏后同时达成游戏胜利条件导致平局,则追加进行1场只设置1张奖赏卡的抢分赛。

团队赛

对局流程

卡组禁用阶段

每轮对战对手匹配完成后,会自动进入5分钟的卡组禁用阶段。

双方成员可在此阶段于队长账号确认到该轮对局中对手战队所提交的所有卡组及详细构筑,并可选择其中1套卡组禁用。

被禁用的卡组将无法在该轮对局使用。

禁用卡组仅队长可操作。

※若在倒计时结束时未选择完毕,系统将自动选择1套对方卡组禁用。

禁用卡组

1、在“我的活动”页面点击“禁用对手卡组”

2、在“禁用对手卡组”弹窗中选择卡组,点击“确认本轮禁用”

卡组及队员选择阶段

卡组禁用阶段结束后,会自动进入5分钟的卡组及队员选择阶段。双方成员需选择自己战队要出战的3位队员,将其分配至对应坐席号并选择队员各自使用的卡组。

选择卡组

1、在“我的活动”页面点击“参赛及选择卡组”

2、在“参赛及选择卡组”弹窗中选择位置

3、选择位置后点击“选择卡组”

4、在“选择卡组”弹窗中点击“使用”

5、选择成功后会显示使用的卡组

团队赛 预赛

形式

瑞士轮

每轮对局为一局一胜制,以3vs3形式进行,每支战队每轮需派出3人参赛。

※对局中,除了记录先后攻情况和汇报成绩以外,不得使用任何智能电子设备。

轮数

轮数将根据实际参与人数进行调整,详见下文“预赛轮数与正赛晋级数”。

对局时间

25分钟

卡组/卡牌变更

每轮出战者仅可使用选择阶段中决定的卡组。

每轮对局之间,战队不可进行卡组或卡牌的变更。

预赛、正赛之间,战队不可进行卡组或卡牌的变更。

关于时间结束时的胜负

1. 如果在对局时间结束时尚未决出胜负,则按下述不同情况继续游戏:

1.1 如果此时处于先攻方的回合,则继续游戏,且在当前回合结束后,给后攻方追加一个回合,之后不再追加任何回合。

1.2 如果此时处于后攻方的回合,则继续游戏,直至当前回合结束,之后不追加任何回合。

※宝可梦检查不包括在内。

2. 如果在规定时间结束时仍尚未决出胜负,则双方均为对局败北。

关于得分

每轮对局中战队内2人或以上获得胜利,则视作战队胜利,得3分,

其余情况视作败北,得0分。

关于晋级正赛的条件

根据预赛的实际参加人数及最终排名,前8名可进入正赛。详见下文“预赛轮数与正赛晋级数”。

如果出现平分,排名将根据独立计算决定。

团队赛 正赛

形式

单败淘汰制

每轮对局为一局一胜制,以3vs3形式进行,每支战队每轮需派出3人参赛。

※对局中,除了记录先后攻情况和汇报成绩以外,不得使用任何智能电子设备。

对局时间

35分钟

卡组/卡牌变更

每轮出战者仅可使用选择阶段中决定的卡组。

每轮对局之间,战队不可进行卡组或卡牌的变更。

预赛、正赛之间,战队不可进行卡组或卡牌的变更。

关于时间结束时的胜负

1.如果在对战时间结束时尚未决出胜负,则按下述不同情况继续对局:

1.1 如果此时处于先攻方的回合,则继续对局,且在当前回合结束后,给后攻方追加一个回合,之后不再追加任何回合。

1.2 如果此时处于后攻方的回合,则继续对局,直至当前回合结束,之后不追加任何回合。

※宝可梦检查不包括在内

2.如果在规定时间结束时仍未决出胜负,则根据下述不同情况判定胜负或继续对局:

2.1 如果此时有一方(或双方)的剩余奖赏卡张数小于等于2:

2.1.1双方剩余奖赏卡张数不同,则剩余奖赏卡张数较少的一方胜利。

2.1.2双方剩余奖赏卡张数相同,则继续进行对局,直到有一方达成游戏胜利条件,或是有一方剩余奖赏卡张数少于另一方,该方胜利。

2.1.3如果双方在继续对局后同时达成游戏胜利条件导致平局,则追加进行1场只设置1张奖赏卡的抢分赛。

2.2 如果此时双方的剩余奖赏卡张数均大于等于3:

2.2.1继续进行对局,直到有一方达成游戏胜利条件,或是有一方剩余奖赏卡张数率先减少到小于等于2,该方胜利。

2.2.2如果双方在继续对局后同时达成游戏胜利条件导致平局,则追加进行1场只设置1张奖赏卡的抢分赛。

※每轮对局中战队内2人或以上获得胜利,则视作战队胜利。

预赛轮数与正赛晋级数

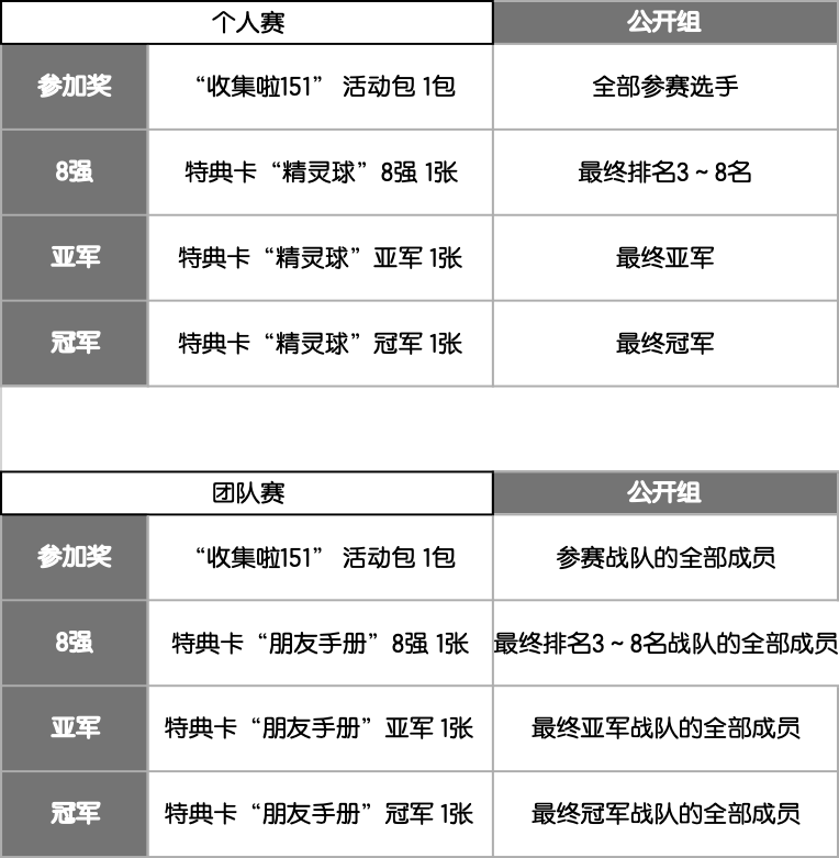
赛事奖励

“收集啦151”活动包

※活动包中包含2张卡牌,收录了包括稀有度为“C”“U”“R”“RR”“S”“SR”“SSR”“UR”的全部卡牌。

特典卡“精灵球”8强

特典卡“精灵球”亚军

特典卡“精灵球”冠军

特典卡“朋友手册”8强

特典卡“朋友手册”亚军

特典卡“朋友手册”冠军

※赛事奖励可能根据实际情况变更,请以官方发布最新信息为准。

赛事积分

参与城市赛并取得一定名次的训练家可获得官方赛事积分。官方赛事积分可用于获得特定官方赛事的参赛资格等。城市赛第五赛季积分赋予规则如下:

※可获取的积分依据当场比赛的实际参赛人数及比赛最终排名来决定。

※每个赛季中,训练家参与城市赛的次数不受限制,但仅可获得一次官方赛事积分。每个赛季可获得的积分值将取赛季内训练家获取积分的最高值。

最新资讯