2025-04-14
宝可梦卡牌城市赛2025年第二赛季即将开启

宝可梦集换式卡牌游戏城市赛2025年第二赛季(以下简称:2025第二赛季)即将于4月19日起在全国范围内全面开展。

城市赛同超级赛、大师赛一样,是宝可梦集换式卡牌游戏官方积分赛事。参与城市赛将有机会获取官方赛事积分,以及城市赛专属特典卡。

2025第二赛季将分为标准赛制(个人赛)及标准赛制(团队赛),在全国范围内同步开展。

目录

比赛组别

城市赛仅设公开组:参赛选手须在比赛日起年满8周岁及以上。

比赛时间及场次

2025第二赛季时间为2025年4月19日—6月15日。

现公布4月19日—4月23日的城市赛举办场次。

报名方法

城市赛采取线上提前报名随机抽选的形式。参赛免费。

1) 训练家可通过微信小程序“宝可梦卡牌会员”进行线上报名。进入小程序后点击活动→选择对应举办城市→选择活动分类“目标是冠军”→“城市赛”→找到比赛并报名。

2) 报名时间

3) 比赛需在小程序内提交参赛卡组。获得参赛资格后,训练家可在“宝可梦卡牌会员”→“我的卡组”中准备好参赛用卡组进行提交。

为保证比赛秩序,比赛将进行实名验证,训练家需如实填写报名所需相关信息。比赛当天请训练家携带与报名信息一致的有效身份证件入场,现场将随机进行个人身份信息抽查。若来场者的个人身份信息不一致,无法确认为本人,或不符合参赛条件,将无法参与本次赛事。

每名训练家仅可持有一个本人实名账号,如使用多个本人身份信息账号或使用虚假或他人身份信息报名或参赛,将有可能无法参与本次甚至今后的宝可梦卡牌官方赛事。

有效身份证件包括:

中华人民共和国居民身份证(包括电子身份证)

护照

外国人永久居留身份证

港澳居民来往内地通行证

台湾居民来往大陆通行证

※城市赛将开放现场补录名额。实际补录方法以活动举办店铺及现场工作人员的指示为准。

※城市赛个人赛最低参与人数为64人,最高参与人数为400人。实际参与人数不足64人的场次将被取消。

※城市赛团队赛最低参与队伍为22队,最高参与队伍为50队。实际参与队伍数不足22队的场次将被取消。

※取得参赛资格的训练家若缺席比赛,将可能影响今后的宝可梦卡牌官方活动的参加资格。

比赛形式

城市赛各场比赛将分为2个环节:

1)预赛

2)正赛

预赛

形式

瑞士轮

每轮对局为一局一胜制

※对局中,除了记录先后攻情况和汇报成绩以外,不得使用任何智能电子设备。

轮数

预定7轮

※轮数有可能根据实际参与人数进行调整。

对局时间

25分钟

卡组/卡牌变更

每轮对局之间,不可进行卡组或卡牌的变更。

预赛、正赛之间,不可进行卡组或卡牌的变更。

关于时间结束时的胜负

1. 如果在对局时间结束时尚未决出胜负,则按下述不同情况继续游戏:

1.1 如果此时处于先攻方的回合,则继续游戏,且在当前回合结束后,给后攻方追加一个回合,之后不再追加任何回合。

1.2 如果此时处于后攻方的回合,则继续游戏,直至当前回合结束,之后不追加任何回合。

※宝可梦检查不包括在内。

2. 如果在规定时间结束时仍尚未决出胜负,则双方均为对局败北。

关于得分

每次对局胜利得3分,每次对局败北得0分。

如果出现平分,排名将根据独立计算确定。

关于晋级正赛的条件

根据预赛的最终排名,前8名可进入正赛。

关于弃赛

不会因败北次数而发生自动弃赛。

每轮对局中,迟到5分钟以上且未及时联系裁判申请继续参赛的场合,会视为弃赛。

正赛

形式

单败淘汰制

每轮对局为一局一胜制

※对局中,除了记录先后攻情况和汇报成绩以外,不得使用任何智能电子设备。

对局时间

35分钟

卡组/卡牌变更

每轮对局之间,不可进行卡组或卡牌的变更。

预赛、正赛之间,不可进行卡组或卡牌的变更。

关于时间结束时的胜负

1. 如果在对局时间结束时尚未决出胜负,则按下述不同情况继续游戏:

1.1 如果此时处于先攻方的回合,则继续游戏,且在当前回合结束后,给后攻方追加一个回合,之后不再追加任何回合。

1.2 如果此时处于后攻方的回合,则继续游戏,直至当前回合结束,之后不追加任何回合。

※宝可梦检查不包括在内。

2. 如果在规定时间结束时仍尚未决出胜负,则根据下述不同情况判定胜负或继续游戏:

2.1 如果此时有一方(或双方)的离胜利所需奖赏卡张数小于等于2

2.1.1 双方离胜利所需奖赏卡张数不同,则离胜利所需奖赏卡张数较少的一方胜利。

2.1.2 双方离胜利所需奖赏卡张数相同,则继续进行游戏,直到有一方达成游戏胜利条件,或是有一方离胜利所需奖赏卡张数少于另一方,该方胜利。

2.1.3 如果双方在继续游戏后同时达成游戏胜利条件导致平局,则追加进行1场只设置1张奖赏卡的抢分赛。

2.2 如果此时双方的离胜利所需奖赏卡张数均大于等于3

2.2.1 继续进行游戏,直到有一方达成游戏胜利条件,或是有一方离胜利所需奖赏卡张数率先减少到小于等于2,该方胜利。

2.2.2 如果双方在继续游戏后同时达成游戏胜利条件导致平局,则追加进行1场只设置1张奖赏卡的抢分赛。

有关城市赛团队赛的报名方法、提交卡组、核销流程、缺席申请和比赛流程可参考过往相关信息:2024-11-20 城市赛第六赛季团队赛赛事详情

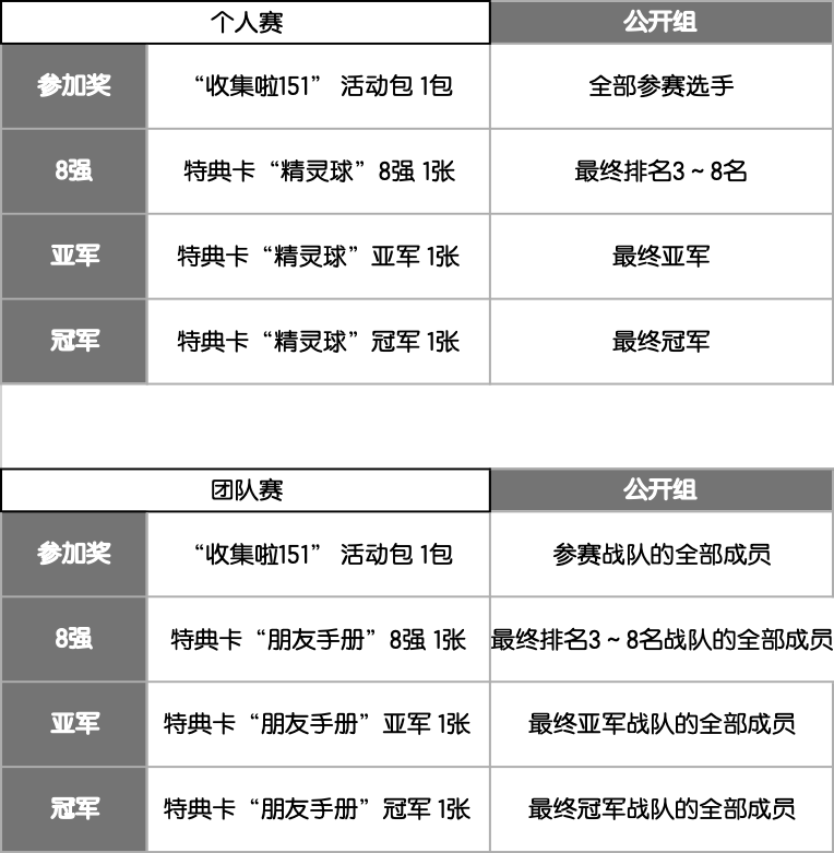
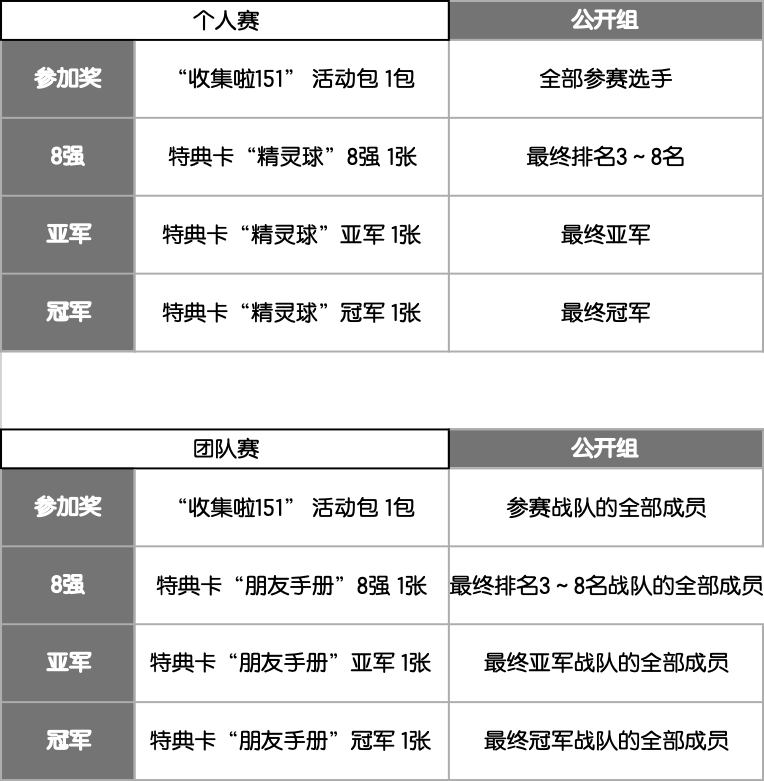
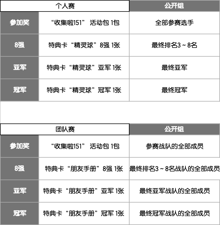
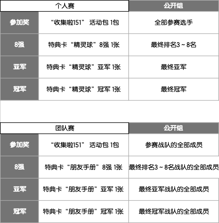
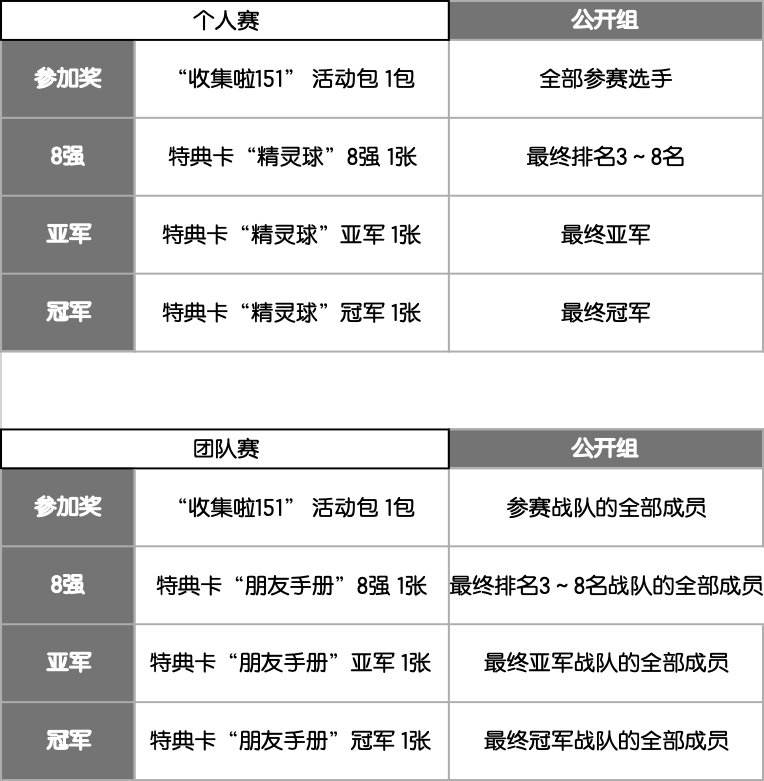
赛事奖励

参与奖:“收集啦151”活动包1包

活动包中包含2张卡牌,收录了包括稀有度为“C”“U”“R”“RR”“S”“SR”“SSR”“UR”的全部卡牌。

特典卡“精灵球”8强

特典卡“朋友手册”8强

特典卡“朋友手册”亚军

特典卡“朋友手册”冠军

※赛事奖励可能根据实际情况变更,请以官方发布最新信息为准。

赛事积分

参与城市赛并取得一定名次的训练家可获得官方赛事积分。官方赛事积分可用于获得特定官方赛事的参赛资格等。城市赛第二赛季积分赋予规则如下:

※可获取的积分依据当场比赛的实际参赛人数及比赛最终排名来决定。

※每个赛季中,训练家参与城市赛的次数不受限制,但仅可获得一次官方赛事积分。每个赛季可获得的积分值将取赛季内训练家获取积分的最高值。

城市赛注意事项

● 为保证比赛的顺利进行,请遵循店铺或活动现场运营人员及裁判的指示。如果您无法遵循指示,将有可能无法继续参赛或被取消参赛资格。 ● 如果发现训练家有作弊行为,冒用他人名义,或使用虚假身份信息注册、使用多个帐户的情况,不论是否故意,该训练家将有可能无法继续参赛或被取消资格,今后也将有可能无法参与宝可梦卡牌游戏线下活动。

最新资讯

?>